It's Micah's first day on the sales team, and his manager, Leah, thinks he's settling in well. He's logged onto the system, knows how to dial an outside line and transfer calls, and has even answered a few inbound calls. Leah feels pleased with his progress.
However, she isn't looking forward to the next part of his training: explaining the organization's labyrinthine and often-changing structures and reporting lines. Leah wishes that the company had a visual representation of its structure, so that she could communicate it more effectively to new hires. This is where an up-to-date organizational chart, or organogram, would be useful.
In this article, we'll explore how you can use different organograms to represent the structure of an organization visually.
Understanding Organograms
An organogram is also known as an "organizational chart," and is a simple representation of a company's structure. The concept of organizational charts dates back to the mid-19th century; one of the first was by Daniel McCallum, a railroad engineer. Engineers began to use them widely in the first half of the 20th century, and other areas of business gradually followed.
The term "organogram" was first used in the 1960s – it combines the words "organization" and "diagram," and is sometimes spelled "organigram." Another term for the idea is "Organigraph" - a concept made popular thanks to the Harvard Business Review article written by Henry Mintzberg and Ludo Van der Heyden.
An organogram can represent a whole organization, or just part of it. You might use one to show the different physical elements of a company, such as its regional offices, as well as how departments or functions relate to one another. And, you can also use one to illustrate an organization's hierarchies and relationships, including the seniority of different roles, and how these interlink.
Access the essential membership for Modern Managers
Different Types of Organograms
There are four common types of organograms: hierarchical, matrix, tree structure, and horizontal/flat. Let's look at how you can use them:
1. Hierarchical (Top Down)
As its name suggests, this particular organogram shows the hierarchy within an organization, including the ranked relationships between different people. You start with the most senior employee at the top and work downwards from there. For example, you might put the CEO at the top, followed by the vice presidents, the department heads and supervisors, and so on. (See figure 1, below, for an example.)
Figure 1 – A Hierarchical Organizational Organogram

You can also use a hierarchical organogram to illustrate the relationships within a specific team, as shown in figure 2, below.
Access the essential membership for Modern Managers
Figure 2 – A Hierarchical Team Organogram

Hierarchical organograms are also useful for illustrating an organization's regional or geographic structure, and they can show how a company is structured to deliver a specific product or service.
However, they can feel stuffy and rigid, and they can embed autocratic attitudes in organizations, which can be problematic.
2. Matrix
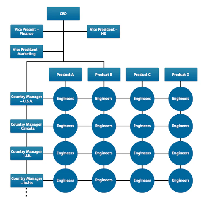
In a Matrix Organization, people may report to more than one manager. In this type of company, or in one where people with similar skills are grouped together, you may find that a matrix organogram is the most useful organizational chart.
For example, imagine that a manufacturing company employs a large number of engineers around the world who report to product managers for different products. However, these people also work under country managers. In this situation, the reporting relationships can be presented as a grid or matrix, as shown in figure 3, below.
Access the essential membership for Modern Managers
Figure 3 – A Matrix Organogram

3. Tree Structure (Horizontal)
This type of organogram is essentially a tree diagram, based around an organization's structure. Unlike a hierarchical organogram, you start with the most senior team member on the left, and draw branches coming off to show the organization's structure. Tree structure organograms usually fit better on a piece of portrait paper, compared with hierarchical organograms, particularly when a manager has many reports.
For example, let's assume that you're leading a project management team within a small video games development company. Each of the project managers who report to you manage several developers. You could represent this structure effectively in a tree organogram. See figure 4, below, for an example.
Figure 4 – A Tree Structure Organogram

Access the essential membership for Modern Managers
4. Horizontal/Flat
A horizontal or flat organizational structure has relatively few management layers and is generally less hierarchical. It is a popular structure within smaller companies and startups, because they tend to be less complex than bigger organizations.
For example, imagine that you manage a small, flatly structured real estate agency, with three regional offices. Your organogram might look like our example in figure 5, below.
Figure 5 – A Horizontal/Flat Organogram

Horizontal or flat organizations can also be presented as less hierarchical "bubble diagrams," as shown in figure 6, below.
Figure 6 – A Bubble Diagram
Access the essential membership for Modern Managers

Benefits of Using Organograms
There are a number of benefits to using organograms, including:
Simplicity. The key benefit of using an organogram is that it allows you to present complex organizational structures in a visually straightforward way, and then communicate them easily.
Problem-solving. Organograms can show the reporting structures within your organization, so they can help people understand who they should approach to raise an issue. This can be particularly useful when your organization is large or complex, or when it has a range of different departments, functions or locations.
Onboarding. An organogram can be a useful onboarding tool, as we demonstrated in our opening example with Micah and Leah. You can use one to show a new hire how the organization works, and who he will be working with and reporting to.
Planning and project management. An organogram can help you to decide how to allocate resources, or map out future projects, because it allows you to visualize how your organization's structures interlink.
Access the essential membership for Modern Managers
Disadvantages of Using Organograms
Despite the potential benefits, using organograms can also present several disadvantages. Let's explore these in more detail.
Lack of flexibility. An organogram can quickly become outdated, particularly if your organization is fast-changing, has a high employee turnover, encourages team members to switch departments, or is restructured regularly in response to projects beginning or ending. Regularly rewriting and communicating an organogram can also become a time-consuming, bureaucratic burden.
An organogram is a simplified depiction of an organization, which means that it won't show any informal channels or structures, and it may simplify the complexities or nuances of the relationships or dynamics that operate within it.
Overly rigid. Organograms are a relatively rigid representation of how your organization works. You tend to read them from the top down, which can make an organization appear inflexible or hierarchical, and this can hamper innovation, problem-solving, team creativity, or effective communication.
Note:
It's important to consider whether using another type of diagram would be more appropriate. For example, you might prefer to use an interrelationship diagram, a bubble diagram, spider diagram, or a blob diagram to convey the same information in a less visually hierarchical or structured way.
Alternatively, you might find that an organigraph is a more effective illustration of how the people, functions and processes within your organization link together. It is essentially a map of an organization's structures or functions, rather than a chart.
Access the essential membership for Modern Managers
Key Points
An organogram is a visual representation of an organization's structures, functions and relationships.
It can be an effective way of showing how an organization works, and help with problem-solving, onboarding, and project or process management.
However, an organogram may not be suitable for fast-changing organizations, or those with high employee turnover. It can become an administrative burden if you need to update and re-communicate it regularly, and it can crystallize a hierarchical feel in your organization, which you may not want.